データベース『えひめの記憶』

えひめの記憶 キーワード検索

愛媛県史 社会経済3 商 工(昭和61年3月31日発行)

三 石 崎 汽 船

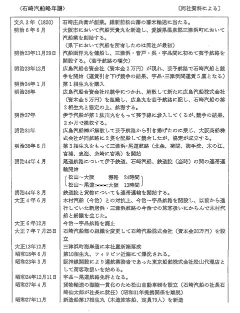
 石崎汽船株式会社はマルイチの屋号とシリーズ船相生丸の名で、愛媛県民特に中予地区の人々に親しまれてきた。略年譜に示すとおり、創業は遠く文政三年(一八二〇)にさかのぼる。(○まるの中に一)の旗をひるがえした帆船は瀬戸内・関西のみならず関東・東北・北海道の各港にまで出入りしたという(最初の汽船と伝えられる外輪船の天貴丸については詳細を知り得る資料がないのが残念である)。以来、中・四間航路を中心に旅客輸送を営み、鉄道の登場、西への延伸に対応していも早く連帯運輸体制を確立するなど時代の進運によく適合してきた。一方、松山を中心とする短距離航路という性質上、需要が旺盛な半面競争が激しく、老舗をほこる石崎汽船も苛烈な競争に直面せざるを得なかった。同社の明治二〇年(一八八七)代以降の歴史は、競争と協定の繰り返しであったといえる。
 同社のシリーズ船、相生丸は年表に示すとおり、明治二四年に建造した第一相生丸(木船四三・五トン)から始まり、昭和四五年に引退した第一八相生丸(鋼船三二五トン)まで八〇年間、一五隻(第九・第一三・第一四は欠番)が芸予航路の花形として活躍した。船名は、第一船の造船所が兵庫県相生市であったのにちなんだものといわれる。相生丸は娘盛りの一八でシリーズを打ち切り、以降のフェリーボートには「洋」をつけ、水中翼船には「星」の字をつけている。
 さて、これら相生丸シリーズが投入された芸予航路の競争史をふり返ってみよう。第一期は明治二三~二六年で広島汽船合資会社との激烈な競争の結果、運賃はたったの五厘までに切り下げられた。二六年両社間で協定が成立した時の三津浜・宇品間運賃が四〇銭とされたことを考えると、どれほどのものであったかがわかるであろう。第二期は明治三一年同航路に大阪商船が参入したのに伴うもので、四五年、尼崎汽船を加えた三者の協定が成立するまで、実に一五年間にわたるものであった。日露戦争当時には運賃も二五銭に切り下げられ、両社の船が「日日舳を並べて舷舷相摩すの状を呈し互に鎬を削りて対抗す」(『石崎汽船社史』資料)という状況であった。
 これとは別に尾道航路では、明治四四年国鉄との連帯運輸を開始したが、これにより海路大阪への所要時間二四時間に対し、尾道経由だと一三時間に短縮され、また貨物輸送でも伊予絣その他地元物産の京阪・東京・北陸方面への輸送が便利になった。第二次大戦後は、フェリー化・水中翼船化など目まぐるしい変化への対応の中で、主として瀬戸内海汽船株式会社との競合が激しく、競争しつつも連帯(共同運航)の中に活路を見出している。
 山陽新幹線の開通、松山空港のジェット化など昭和四〇年代後半からの旅客流動体系の変化は目まぐるしく、これら高速交通手段への海上からの対応は必ずしも容易ではないが、それが同社にとってもわれわれ利用者にとっても極めて重要な意味をもつことはいうまでもない。

〈石崎汽船略年譜〉1

〈石崎汽船略年譜〉1


〈石崎汽船略年譜〉2

〈石崎汽船略年譜〉2